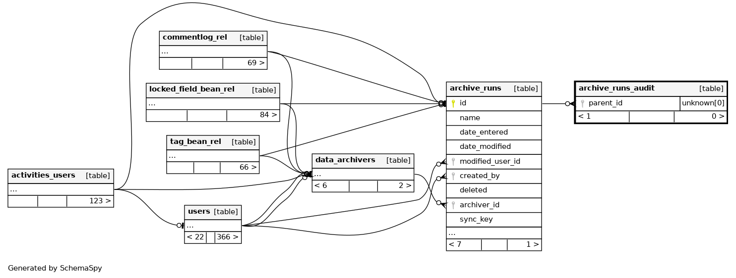
archive_runs_audit


Columns

Column Type Size Nulls Auto Default Children Parents Comments
parent_id Unknown 0 null
archive_runs.id Defined in XMLR

Relationships