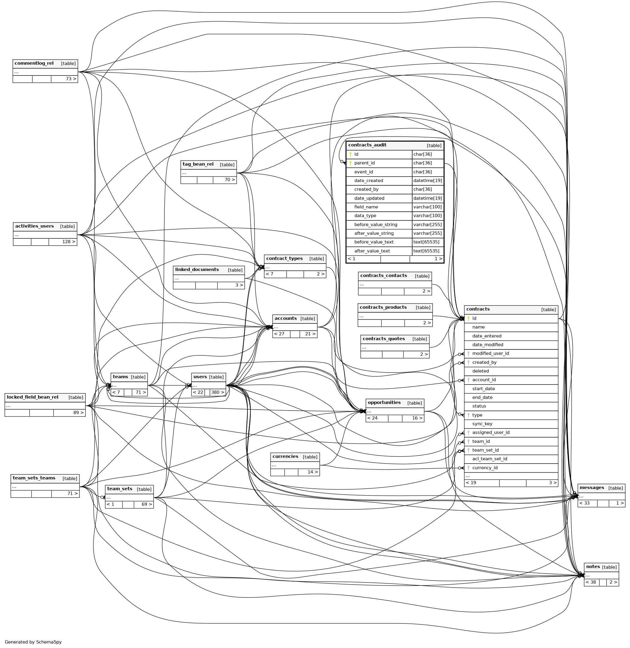
contracts_audit


Columns

Column Type Size Nulls Auto Default Children Parents Comments
id CHAR 36 null
parent_id CHAR 36 null
contracts.id Defined in XMLR
contracts.id Defined in XMLR
event_id CHAR 36 null
date_created DATETIME 19 null
created_by CHAR 36 null
date_updated DATETIME 19 null
field_name VARCHAR 100 null
data_type VARCHAR 100 null
before_value_string VARCHAR 255 null
after_value_string VARCHAR 255 null
before_value_text TEXT 65535 null
after_value_text TEXT 65535 null

Indexes

Constraint Name Type Sort Column(s)
PRIMARY Primary key Asc id
idx_contracts_audit_after_value Performance Asc after_value_string
idx_contracts_audit_event_id Performance Asc event_id
idx_contracts_audit_pa_ev_id Performance Asc/Asc parent_id + event_id

Relationships