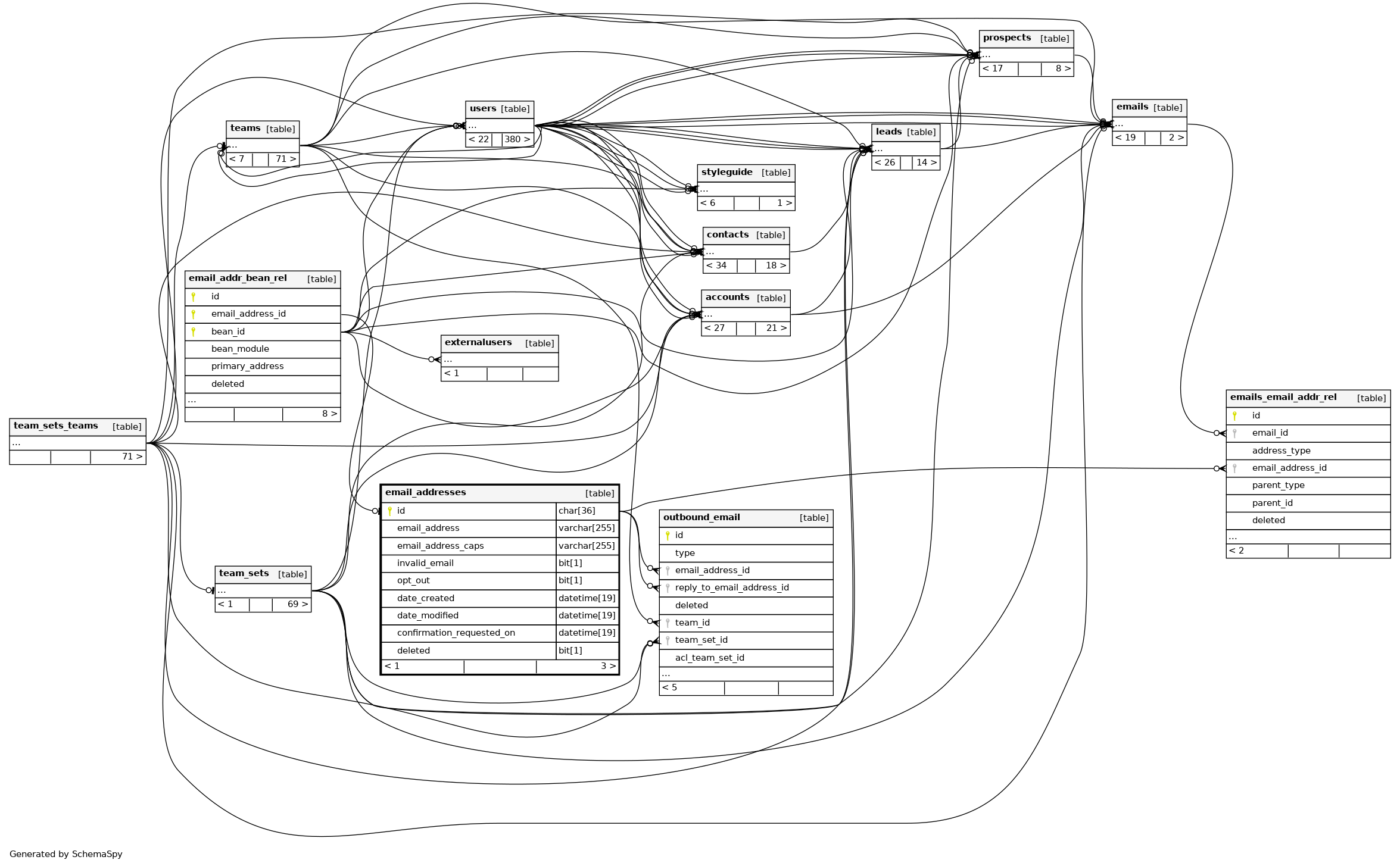
Columns
| Column | Type | Size | Nulls | Auto | Default | Children | Parents | Comments | ||||||||
|---|---|---|---|---|---|---|---|---|---|---|---|---|---|---|---|---|
| id | CHAR | 36 | null |
|
|
|||||||||||
| email_address | VARCHAR | 255 | √ | null |
|
|
||||||||||
| email_address_caps | VARCHAR | 255 | √ | null |
|
|
||||||||||
| invalid_email | BIT | 1 | √ | 0 |
|
|
||||||||||
| opt_out | BIT | 1 | √ | 0 |
|
|
||||||||||
| date_created | DATETIME | 19 | √ | null |
|
|
||||||||||
| date_modified | DATETIME | 19 | √ | null |
|
|
||||||||||
| confirmation_requested_on | DATETIME | 19 | √ | null |
|
|
||||||||||
| deleted | BIT | 1 | √ | 0 |
|
|
Indexes
| Constraint Name | Type | Sort | Column(s) |
|---|---|---|---|
| PRIMARY | Primary key | Asc | id |
| idx_ea_caps_opt_out_invalid | Performance | Asc/Asc/Asc | email_address_caps + opt_out + invalid_email |
| idx_ea_del_ea_id | Performance | Asc/Asc/Asc | deleted + email_address + id |
| idx_ea_opt_out_invalid | Performance | Asc/Asc/Asc | email_address + opt_out + invalid_email |

