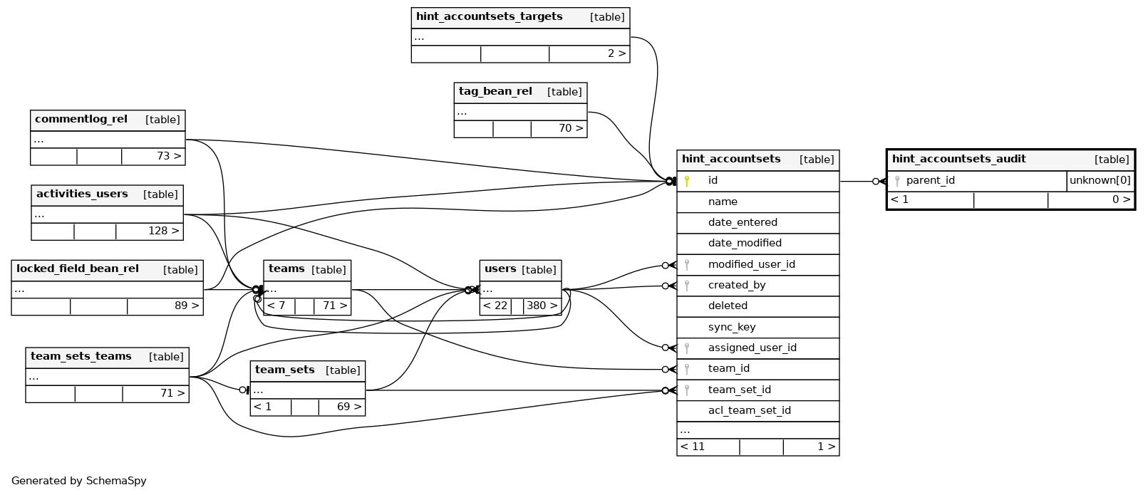
hint_accountsets_audit


Columns

Column Type Size Nulls Auto Default Children Parents Comments
parent_id Unknown 0 null
hint_accountsets.id Defined in XMLR

Relationships